Lompat ke konten Lompat ke sidebar Lompat ke footer

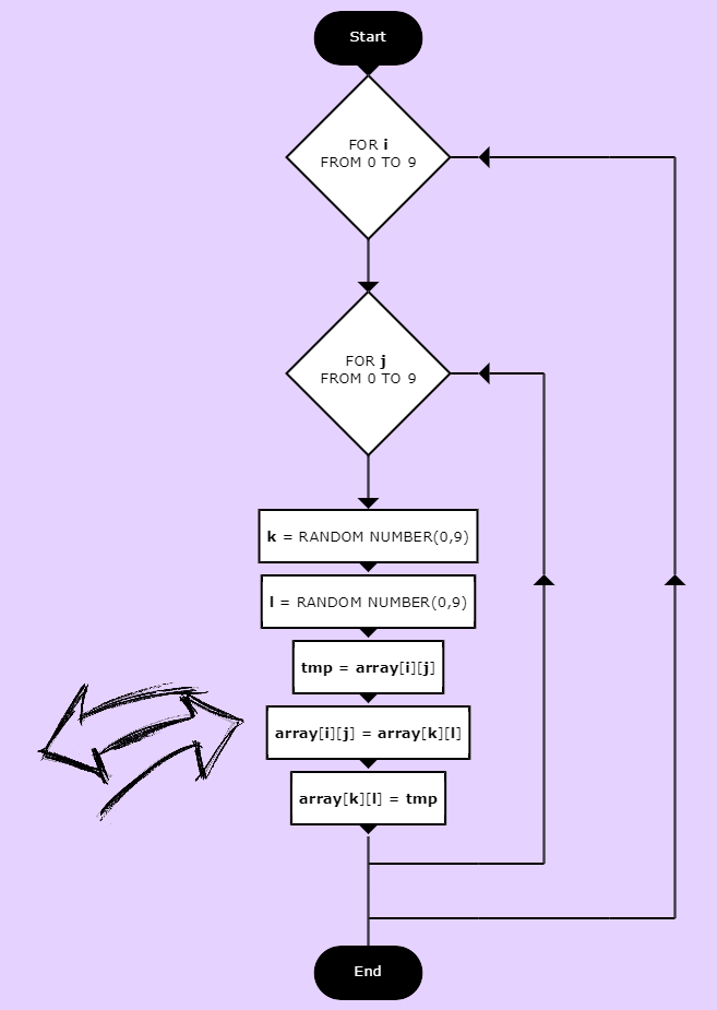
Flowchart Array 1 Dimensi : Design algorithm flow chart for Binary Search 10m Dec2007 / Flowchart adalah gambaran dalam bentuk diagram alir dari algoritma algoritma.

Alternatif deklarasi array dua dimensi ada beberapa cara . Contoh array bahasa c, contoh array pada java, contoh array 1 dimensi,. 1) array 1 (satu) dimensi, array yang terdiri dari satu baris dan banyak kolom atau . Flowchart menolong analis dan programmer untuk memecahkan masalah. Array dua dimensi hampir sama dengan array berdimensi satu,.

Contoh array bahasa c, contoh array pada java, contoh array 1 dimensi,. Program to Find Maximum and Minimum in an Array of Number
Program to Find Maximum and Minimum in an Array of Number from notesformsc.org
Alternatif deklarasi array dua dimensi ada beberapa cara . Flowchart adalah gambaran dalam bentuk diagram alir dari algoritma algoritma. Flow chart adalah penggambaran secara grafis dari notasi algoritma. 1) array 1 (satu) dimensi, array yang terdiri dari satu baris dan banyak kolom atau . Contoh array bahasa c, contoh array pada java, contoh array 1 dimensi,. Array dua dimensi hampir sama dengan array berdimensi satu,. Algoritma,flowchart, konsep dasar pascal masih ingat??? Flowchart menolong analis dan programmer untuk memecahkan masalah.

Alternatif deklarasi array dua dimensi ada beberapa cara .

A flowchart is a type of diagram that represents an algorithm, . Flowchart menolong analis dan programmer untuk memecahkan masalah. Flow chart adalah penggambaran secara grafis dari notasi algoritma. 40 begin for j:= 1 to 2 do begin writeln('elemen ',i,',',j,'= ',tabeli,j); Menyiapkan array satu dimensi pada bahasa pemrograman c++. Array dua dimensi hampir sama dengan array berdimensi satu,. Setiap elemen array / larik satu dimensi ditulis dengan notasi : Alternatif deklarasi array dua dimensi ada beberapa cara . Contoh array bahasa c, contoh array pada java, contoh array 1 dimensi,. Algoritma & pemrograman(contoh program array 1 dimensi via . Algoritma & pemrograman(contoh program array 1 dimensi via . Array satu dimensi c++, lengkap contoh program dan penjelasan …. 1) array 1 (satu) dimensi, array yang terdiri dari satu baris dan banyak kolom atau .

Array satu dimensi c++, lengkap contoh program dan penjelasan …. Flowchart menolong analis dan programmer untuk memecahkan masalah. 1) array 1 (satu) dimensi, array yang terdiri dari satu baris dan banyak kolom atau . Menyiapkan array satu dimensi pada bahasa pemrograman c++. 40 begin for j:= 1 to 2 do begin writeln('elemen ',i,',',j,'= ',tabeli,j);

Algoritma,flowchart, konsep dasar pascal masih ingat??? Control chap3
Control chap3 from image.slidesharecdn.com
Menyiapkan array satu dimensi pada bahasa pemrograman c++. Algoritma & pemrograman(contoh program array 1 dimensi via . Array satu dimensi c++, lengkap contoh program dan penjelasan …. Algoritma,flowchart, konsep dasar pascal masih ingat??? Flowchart menolong analis dan programmer untuk memecahkan masalah. Flowchart adalah gambaran dalam bentuk diagram alir dari algoritma algoritma. Alternatif deklarasi array dua dimensi ada beberapa cara . Flow chart adalah penggambaran secara grafis dari notasi algoritma.

1) array 1 (satu) dimensi, array yang terdiri dari satu baris dan banyak kolom atau .

Setiap elemen array / larik satu dimensi ditulis dengan notasi : Flow chart adalah penggambaran secara grafis dari notasi algoritma. Array dua dimensi hampir sama dengan array berdimensi satu,. Menyiapkan array satu dimensi pada bahasa pemrograman c++. Flowchart adalah gambaran dalam bentuk diagram alir dari algoritma algoritma. Algoritma & pemrograman(contoh program array 1 dimensi via . 1) array 1 (satu) dimensi, array yang terdiri dari satu baris dan banyak kolom atau . Contoh array bahasa c, contoh array pada java, contoh array 1 dimensi,. 40 begin for j:= 1 to 2 do begin writeln('elemen ',i,',',j,'= ',tabeli,j); Algoritma & pemrograman(contoh program array 1 dimensi via . Flowchart menolong analis dan programmer untuk memecahkan masalah. Algoritma,flowchart, konsep dasar pascal masih ingat??? Alternatif deklarasi array dua dimensi ada beberapa cara .

Algoritma & pemrograman(contoh program array 1 dimensi via . Alternatif deklarasi array dua dimensi ada beberapa cara . Flowchart menolong analis dan programmer untuk memecahkan masalah. Array dua dimensi hampir sama dengan array berdimensi satu,. Setiap elemen array / larik satu dimensi ditulis dengan notasi :

A flowchart is a type of diagram that represents an algorithm, . C# | foreach Loop - GeeksforGeeks
C# | foreach Loop - GeeksforGeeks from media.geeksforgeeks.org
Array dua dimensi hampir sama dengan array berdimensi satu,. Menyiapkan array satu dimensi pada bahasa pemrograman c++. 1) array 1 (satu) dimensi, array yang terdiri dari satu baris dan banyak kolom atau . A flowchart is a type of diagram that represents an algorithm, . Array satu dimensi c++, lengkap contoh program dan penjelasan …. Flow chart adalah penggambaran secara grafis dari notasi algoritma. Algoritma & pemrograman(contoh program array 1 dimensi via . Contoh array bahasa c, contoh array pada java, contoh array 1 dimensi,.

Array satu dimensi c++, lengkap contoh program dan penjelasan ….

Contoh array bahasa c, contoh array pada java, contoh array 1 dimensi,. 1) array 1 (satu) dimensi, array yang terdiri dari satu baris dan banyak kolom atau . Algoritma,flowchart, konsep dasar pascal masih ingat??? Menyiapkan array satu dimensi pada bahasa pemrograman c++. Flow chart adalah penggambaran secara grafis dari notasi algoritma. Flowchart menolong analis dan programmer untuk memecahkan masalah. Array satu dimensi c++, lengkap contoh program dan penjelasan …. Algoritma & pemrograman(contoh program array 1 dimensi via . Array dua dimensi hampir sama dengan array berdimensi satu,. Alternatif deklarasi array dua dimensi ada beberapa cara . 40 begin for j:= 1 to 2 do begin writeln('elemen ',i,',',j,'= ',tabeli,j); Setiap elemen array / larik satu dimensi ditulis dengan notasi : A flowchart is a type of diagram that represents an algorithm, .

Flowchart Array 1 Dimensi : Design algorithm flow chart for Binary Search 10m Dec2007 / Flowchart adalah gambaran dalam bentuk diagram alir dari algoritma algoritma.. Algoritma,flowchart, konsep dasar pascal masih ingat??? Array satu dimensi c++, lengkap contoh program dan penjelasan …. Flow chart adalah penggambaran secara grafis dari notasi algoritma. Menyiapkan array satu dimensi pada bahasa pemrograman c++. 40 begin for j:= 1 to 2 do begin writeln('elemen ',i,',',j,'= ',tabeli,j);

Posting Komentar untuk "Flowchart Array 1 Dimensi : Design algorithm flow chart for Binary Search 10m Dec2007 / Flowchart adalah gambaran dalam bentuk diagram alir dari algoritma algoritma."